小程序原生框架
如何选择原生和第三方框架
- 性能表现:框架的二次封装比原生直接写性能反而更好,除非自行在原生基础上优化
- 复杂程度:相对自由度更低,越是底层的应用越需要进行设计和时间打磨,这取决于后续项目规划,需要平衡开发周期和项目属性。
- 多平台开发:兼容代码调试周期长,项目业务简单且不依赖原生的特有的属性,会出现原生更新特性后需要时间调试,类似安卓内核升级
- 技术表现:H5多端运行框架,如:uniapp、taro运行UI-View嵌入原生的壳中,功能有所阉割
| 框架 | 技术栈 | 微信小程序 | H5 | App | 支付宝/百度小程序 |
|---|---|---|---|---|---|
| Taro | React/Vue | ✅ | ✅ | ✅ | ✅ |
| uni-app | Vue | ✅ | ✅ | ✅ | ✅ |
| WePY | Vue | ✅ | ❌ | ❌ | ❌ |
| mpvue | Vue | ✅ | ✅ | ❌ | ❌ |
小程序原生框架各页面关系
- JS模版:每个页面包含四个文件:.js .json .wxml .wxss
- 项目全局配置在
app.js与app.json
.
├── index.js //页面的主要函数存放,可使用ts
├── index.json //配置组件、导航栏、标签栏等
├── index.wxml //xml页面,含有微信
└── index.wxss
1
2
3
4
5
2
3
4
5
App.js与Utils的区别
- App一般使用官方提供的API
- Utils使用自行封装的函数,属于业界内的规范可不遵守
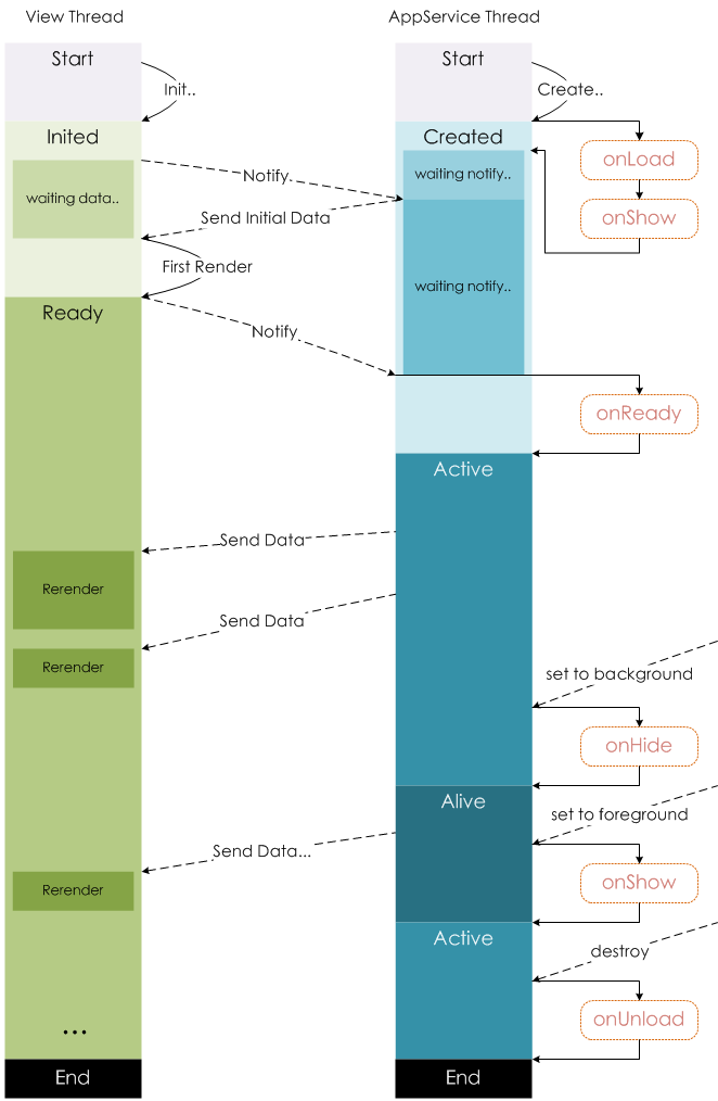
小程序Pages生命周期
每一个页面都有对应的生命周期,app.js是所有page的父节点,啃码的时候可反复咀嚼官方提供的图

TS+SASS项目
- TS+Sass项目(最新版开发工具已支持)与原有的js差别不大
- 相比旧版项目内只需要创建 ts 文件即可,无需再生成同名的 js 文件。less / sass文件同理
TS+Sass项目目录
- 以TS+Sass为例,新建项目时可选择创建TS+Sass
.
├── app.json
├── app.scss
├── app.ts
├── pages
│ ├── index
│ │ ├── index.json
│ │ ├── index.scss
│ │ ├── index.ts
│ │ └── index.wxml
├── styles
│ ├── _base.scss
│ ├── _font.scss
└── utils
├── base
├── components
├── filter
├── request
├── vendors
├── store
└── util.ts
1
2
3
4
5
6
7
8
9
10
11
12
13
14
15
16
17
18
19
20
21
2
3
4
5
6
7
8
9
10
11
12
13
14
15
16
17
18
19
20
21
小程序的特点
- 配合微信的监管
- 请求的域名需备案和在「公众平台-开发管理-开发设置-服务器域名」里配置
- 获取用户信息需使用官方接口
- 使用Canvas合成图片需在图片下载到本机的临时路径
- wxml 的主要使用差别
小程序与Vue的区别
- 组件、模块两者运用相差不大
- 没有vuex状态管理,需自行封装
- npm包使用方式不同(需加载后使用微信工具构建)
总结
- 小程序是混杂Vue(大部分)和React语法的微信私有技术,但不属于传统意义上的html项目
- 使用多端框架注意控制兼容代码的工作量,项目一旦复杂起来,调试的工作将会是翻倍增长
- 需要依赖微信生态且受其监控,包括域名的请求需添加白名单、每年的服务费以及可能会使用的云函数费用